当前日期:
此页面上的内容需要较新版本的 Adobe Flash Player。
亳州园丁学校4.27---4.30日菜单
04-24
亳州园丁学校4.20-4.24日菜单
04-17
更多>>
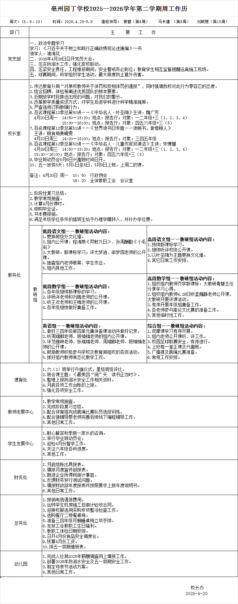
4.20-5.9周工作历
04-24
3.30-4.17周工作历
04-08
更多>>
当前位置:
首页
>
校工作日历
>
文章阅读
4.20-5.9周工作历
日期:2026-04-24 08:04:16 点击量:98 信源:原创
TAG:
工作
上一篇:没有了....
下一篇:
3.30-4.17周工作历
copyright©2013-2014 bzbd.cn 亳州园丁学校 联系电话:0558-5010078 5012899
站长邮箱:bzydschool@163.com 地址:亳州市养生大道与仙翁路交叉口 ICP:
皖ICP备19009707号-1